На возможности различных видов энергии превращаться друг в друга основано множество современных технологий – от гидроэлектростанций до ядерного оружия. Кроме того, это отражает важнейшие особенности доступной человеку реальности.

Фундаментальный принцип
Принцип сохранения энергии – фундаментальный и по сей день не опровергнутый закон природы. Он является следствием более глубокого утверждения об однородности времени. Означает это следующее: законы Вселенной одинаковы в разных временных интервалах, то есть инварианты относительно параллельного переноса вдоль мировой линии («траектории» в четырехмерном пространстве Минковского).
В ходе развития физики этот принцип открывался в разных областях независимо. Сначала в механике (производная полной механической энергии есть нуль), потом в термодинамике (первое начало), в электродинамике и т.д.
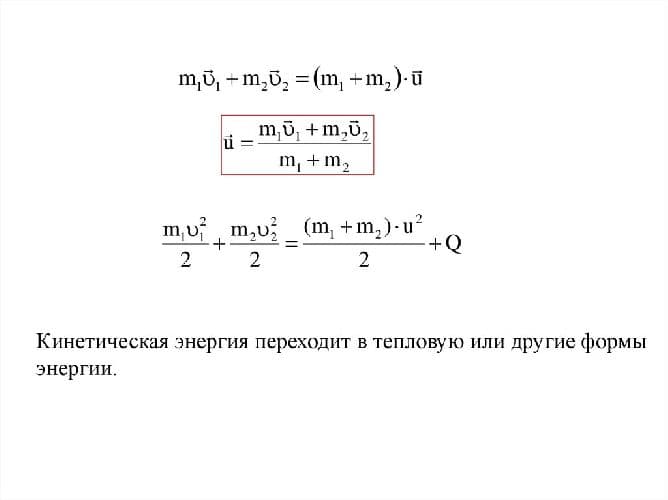
На простом языке закон сохранения энергии утверждает, что всякий вид энергии не исчезает, а переходит в другие виды. Так, например, при ударе по куску металла часть кинетической энергии передается молекулам, что вызывает его нагрев. При ударе также может быть высечена искра – это также тепловая энергии, которая рассеивается в окружающей среде.

Рис. 1. Переход кинетической энергии удара в тепловую.
Взаимные превращения энергии можно наблюдать в основе работы многих современных технологий. Гидроэлектростанция преобразует механическую энергию падающей жидкости в электромагнитную. Батарейки используют энергию химических реакций для генерации электричества. В двигателях внутреннего сгорания запасенная в топливе энергия высвобождается и преобразуется в механическую энергию поршней, которые вращают коленчатый вал и приводят машину в движение.
Мельчайшие
Если заглянуть в структуру материи глубже при помощи современных приборов, то легко увидеть, что всякое тело состоит из крохотных частиц – атомов. Наука установила, что они в свою очередь образованы отрицательно заряженными электронами и положительно заряженными ядрами. Ядро же сложено протонами и нейтронами, а они – элементарными частицами.
Все эти кирпичики материи связаны между собой взаимодействиями. Элементарные частицы – сильным взаимодействием, а ядра и электроны – электрослабым. Для поддержания этих связей требуется энергия («потенциальная»). При разрушении связей она высвобождается.

Рис. 2. Энергетические уровни электрона.
На этом факте построены ядерные технологии. Суть их иллюстрируется формулой:
$$М = sumlimits_{i=1}^n m_i + {frac{Q}{с^2}}$$
Таким образом, сумма масс образовавшихся частиц меньше массы исходной частицы, что и объясняется существованием энергии связи. В ядерных боеголовках реакция распада ядер идет каскадом. Это приводит к высвобождению колоссального количества энергии за короткий промежуток времени.

Рис. 3. Ядерная реакция.
Что мы узнали?
В ходе урока было выяснен смысл закона сохранения энергии, установлены его причина (однородность времени) и следствие – превращение энергии в природе. На примере технологий, созданных людьми, были рассмотрены различные способы, которыми энергия переходит из одного вида в другой.