Тип: Учебник
Автор: Тростенцова Л.А., Ладыженская Т.А., Дейкина А.Д., Александрова О.М.
Издательство: Просвещение
Год: 2014-2019
На этой странице представлено подробное решение упражнения номер 18 из сборника ГДЗ к учебнику по русскому языку 8 класс авторов Тростенцова, Ладыженская, Дейкина, Александрова.
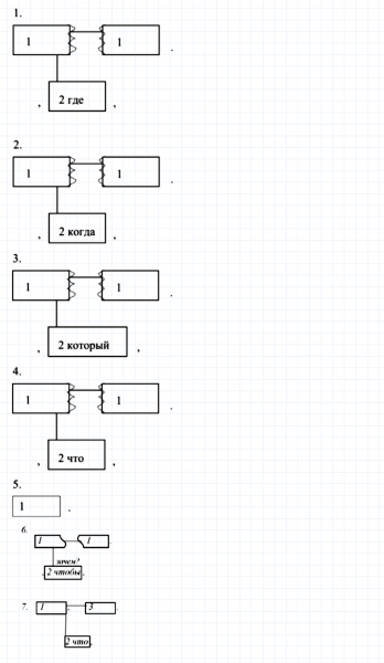
Решение №18
