Тип: Учебник
Автор: Габриелян О.С.
Издательство: Дрофа
Год: 2014
На этой странице представлено подробное решение задания номер 4 параграфа §32 из сборника ГДЗ к учебнику по химии 9 класс автора Габриелян О.С., издательство Дрофа.
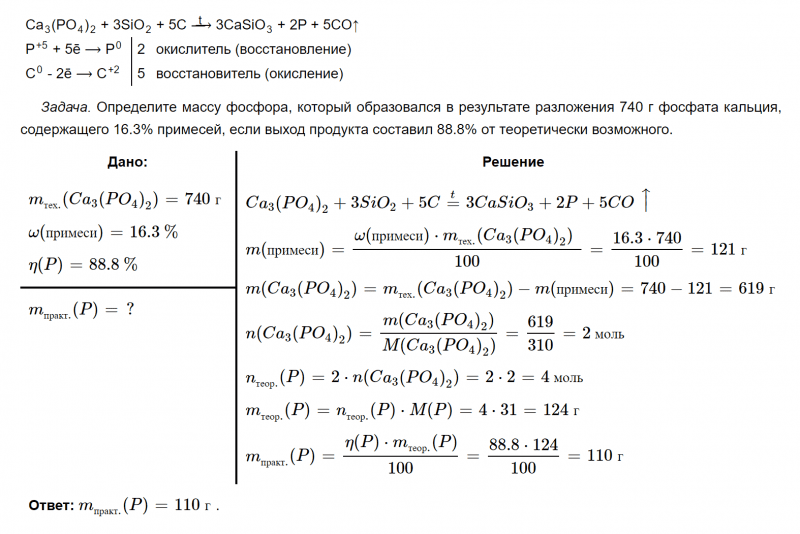
Решение №4 §32

Тип: Учебник
Автор: Габриелян О.С.
Издательство: Дрофа
Год: 2014
На этой странице представлено подробное решение задания номер 4 параграфа §32 из сборника ГДЗ к учебнику по химии 9 класс автора Габриелян О.С., издательство Дрофа.
Решение №4 §32
