Главная страница ГДЗ по русскому языку 6 класс Ладыженская, Баранов упражнение 44
ГДЗ по русскому языку 6 класс Ладыженская, Баранов упражнение 44
Автор Беликова Ирина На чтение 1 мин Просмотров 35
Тип: Учебник, часть 1, 2
Автор: Баранов М.Т., Ладыженская Т.А., Тростенцова Л.А., Григорян Л.Т., Кулибаба И.И.
Издательство: Просвещение
Год: 2015
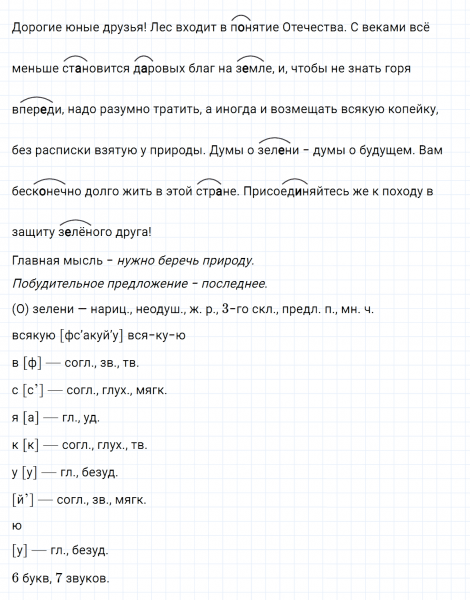
На этой странице представлено подробное решение упражнения номер 44 из сборника ГДЗ к учебнику часть 1 по русскому языку 6 класс авторов Ладыженская, Баранов, Тростенцова, Григорян, Кулибаба.
Решение №44

Беликова Ирина
Учитель физики, информатики и вычислительной техники. Победитель конкурса лучших учителей Российской Федерации в рамках Приоритетного Национального Проекта "Образование".