ГДЗ по математике 4 класс Петерсон задание 11 урок 25 часть 2
Автор Беликова Ирина На чтение 1 мин Просмотров 22
Тип: Учебник, часть 1, 2, 3
Автор: Петерсон Л.Г.
Издательство: Ювента
Год: 2015
На этой странице представлено подробное решение задания номер 11 урока 25 из сборника ГДЗ к учебнику часть 2 по математике 4 класс автора Петерсон Л.Г.
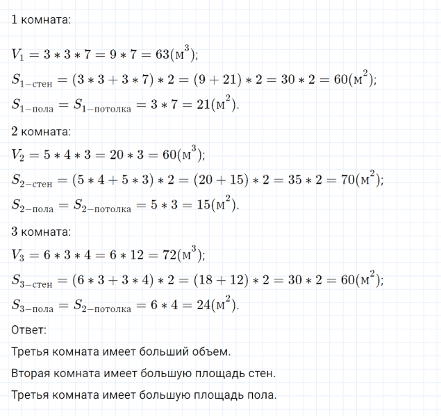
Решение №11 урок 25 часть 2

Беликова Ирина
Учитель физики, информатики и вычислительной техники. Победитель конкурса лучших учителей Российской Федерации в рамках Приоритетного Национального Проекта "Образование".